一个简单的python脚本
你喜欢看书吗?你平常看书,看纸质书,还是电子书?你看书的时候做笔记吗?
从少年时代起,我就一直挺喜欢看书,直到现在也喜欢在睡觉之前看会书。很长时间以来,我都是看纸质书,很少看电子书,我没有专门看电子书的设备,只偶尔在手机上看。直到去年用老婆的kindle看了罗杰•克劳利的《地中海史诗三部曲》,那是我第一次看电子版的长篇。感觉还挺不错。前几天老婆给我买了个掌阅ocean4turbo,现在我也有了自己的电子阅读器了,可以预见,我以后看的电子书将会超过纸质书。
我从小就没有做笔记的习惯,不光看书,哪怕是上课也从来不记笔记。中小学课堂上的内容其实很少,不需要记笔记,脑子也能记住,哪怕记不住,很多东西老师也会反复讲。但是大学以后,课堂上讲的内容指数级增长,不记笔记很难记住,但是那时的我没有意识到问题,盲目自信,继续头铁不记笔记,导致每次期末感觉啥都没学啥都没记住,都要靠突击才能通过考试…毕业多年后,我恍惚意识到自己的问题,但为时已晚。关于读书笔记,我也坚持一种观点:书只管看就行了,不用刻意记笔记,让大脑自然去过滤,看的时候让你有感触有共鸣的句子,你自然会回头多看几遍,看完一本书,你记住的部分就是这本书最精华的部分。但后来,可能是记忆力衰退了,我发现这方法不太管用了,看过的书也很快忘了,过段时间再翻,感觉自己在看一本新书,看过了就和没看过一样…我终于承认:读书还是得记笔记。
像钱钟书李敖那样,抄书剪书做卡片做分类的读书笔记方法,我不知道具体是如何做的,也不知道适不适合咱们普通人,毕竟人家是学者这些是人家的工作,他们不会嫌费时费力。现在是信息时代,我们应该有自己的方法,可能效率更高,而且更便于检索。
我曾经用豆瓣读书做笔记,看纸质书的时候,看到好的地方就拿手机拍照,编辑一下划下红线,传到笔记里。像这样:
但图片是不便于检索的。
后来豆瓣也升级了,拍的照片可以文字识别,不用保存图片可以直接保存文字了。

这些都是保存在豆瓣上的,想看的时候要到豆瓣上找,而且搜起来很困难,豆瓣的搜索功能是出了名的差。我曾经一度把读书笔记当微博发,加个标签,搜索起来也方便。
但这些都是权益之计,既然我以后可能都主要看电子书了,一定有更好的办法。
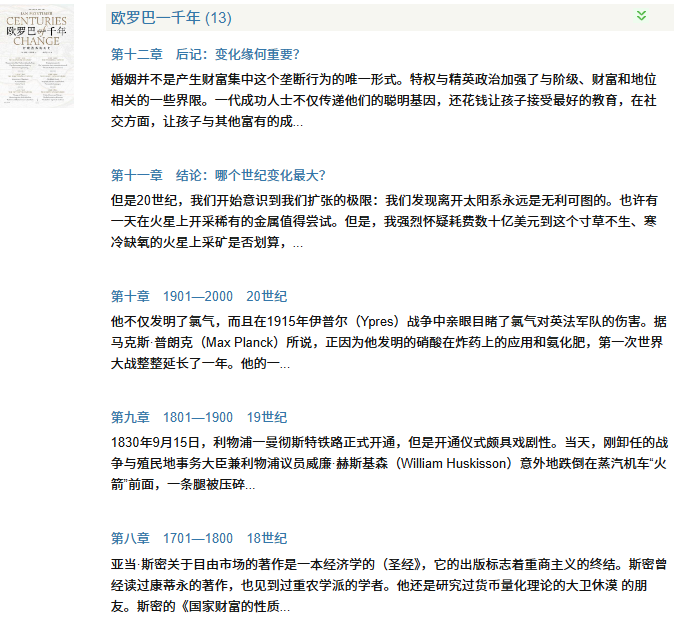
你别说,还真是。用过kindle和微信读书的一定都会觉得这玩意做笔记太方便了。最厉害的是,笔记还可以导出来,kindle导出的是html,微信读书是能直接复制出txt。我其实更喜欢kindle一点。虽然kindle退出中国,但国际版还能正常使用,它导出的笔记是这样的:

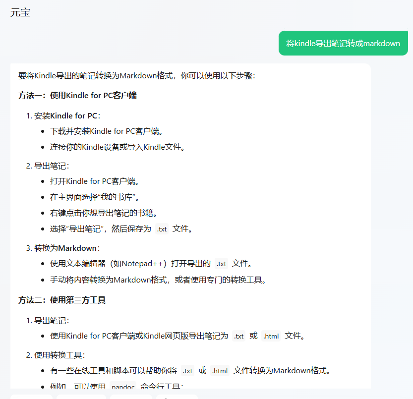
我想或许可以把html转成markdown,放到github上,我的博客里,归档起来,检索也方便。于是我问了下AI:
AI好是好,但是很多情况下不能直接解决问题,虽然有了它得帮助会方便很多,但最终还是得自己动手。
于是我用python写了一版:
from bs4 import BeautifulSoup
def pc_note():
with open("笔记本.html", encoding='UTF-8') as f:
html = f.read()
soup = BeautifulSoup(html, 'html.parser')
# print(soup.prettify())
heads = soup.find_all(['h2', 'h3'])
pre_pos = 0
pre_text = ''
with open('notes.md','w',encoding='UTF-8') as md:
for head in heads:
if 'h2' == head.name:
md.write('\n')
md.write('%s%s\n' % ('## ', head.get_text()))
elif 'h3' == head.name:
# children = head.find_all(recursive=False)
note_text = head.find('div', class_='noteText').get_text()
head_text = head.get_text()
head_text = head_text[:-len(note_text)]
position_start = head_text.find('位置') + len('位置 ')
pos = int(head_text[position_start:])
# 删除空格
note_text = note_text.replace(' ','')
# 删除重复
if pre_text[-2:] == note_text[0:2]:
note_text = note_text[2:]
print(note_text)
# 位置贴近的部分不换行
if pos - pre_pos > 10:
md.write('\n')
pre_pos = pos
pre_text = note_text
if head_text.startswith('标注'):
# 原文划线内容
md.write('> %s \n' % note_text)
elif head_text.startswith('备注'):
# 笔记内容
md.write('\n%s \n' % note_text)
kindle笔记有几个问题:
- 复制出的文字很多空格
- 跨页划线的部分会有几个字重复
- PC 导出的html格式有问题
- PC 和 手机端导出的html标签不一致
前两个问题在程序里很容易解决,上面的脚本已经解决了。hmtl格式不一致需要做下调整,不能通过<h2><h3>标签来取元素,要通过class来取,于是调整了一下,让PC和手机端导出的都可以直接用:
def mobile_note():
with open("笔记本.html", encoding='UTF-8') as f:
html = f.read()
soup = BeautifulSoup(html, 'html.parser')
target_elements = soup.select('.sectionHeading, .noteHeading, .noteText')
text_type = '原文'
pre_pos = 0
cur_pos = 0
pre_text = ''
with open('notes1.md','w',encoding='UTF-8') as md:
for element in target_elements:
cls = element.get('class')[0]
if 'sectionHeading' == cls:
md.write('\n')
md.write('%s%s\n' % ('## ', element.get_text().strip()))
elif 'noteHeading' == cls:
# print(element.get_text())
inner_text = ''
for child in element.contents:
# 如果子节点是字符串类型(即文本),则将其添加到h3_text字符串中
if isinstance(child, str):
inner_text += child.strip() + ' '
if inner_text.startswith('标注'):
text_type = '原文'
else:
text_type = '笔记'
position_start = inner_text.find('位置') + len('位置 ')
cur_pos = int(inner_text[position_start:])
print(cur_pos)
else:
print('pre_pos:%s cur_pos:%s' % (pre_pos,cur_pos))
if cur_pos - pre_pos > 10:
md.write('\n')
# 删除空格
note_text = element.get_text().strip().replace(' ','')
# 删除重复
if pre_text[-2:] == note_text[0:2]:
note_text = note_text[2:]
if text_type == '原文':
# 原文划线内容
md.write('> %s \n' % note_text)
else:
# 笔记内容
md.write('\n%s \n' % note_text)
pre_pos = cur_pos
pre_text = note_text
我用上面这个脚本把笔记转成markdown放到了我的博客里https://wangxuan.me/notes/2024/11/12/Think-Fast-and-Slow.html
效果还行,我挺满意。如果用兴趣你也可以试试,有什么问题欢迎留言跟我讨论。
最后,分享一下国际版的kindle apk安装包,关注“魔域桃源”公众号

在聊天框里发送:kindle